首页
全部课程
国家标准
行业标准
地方标准
团体标准
技术规范
政策文件
重要通知
软件下载
插件脚本
使用教程
技术方案
成果报告
考试相关
资质代办
职称评审
部门规章
成本定额
法律法规
会员特权
精选文章
帮助中心
为你推荐
国家标准
行业标准
地方标准
团体标准
技术规范
政策文件
重要通知
软件下载
更多
最新资源
国家标准
行业标准
地方标准
团体标准
技术规范
政策文件
重要通知
软件下载
更多
NY_T 2537–2014农村⼟地承包经营权调查规程
会员专享
行业标准
¥2.90
¥9.90
50人学习
GBT 2260-2007 中华人民共和国行政区划代码
会员专享
国家标准
¥2.90
¥9.90
13人学习
GB_T42547-2023地籍调查规程
会员专享
国家标准
¥2.90
¥9.90
26人学习
农业部网签平台二轮延包用户手册
会员专享
技术规范
¥2.90
¥9.90
74人学习
自然资源部办公厅关于印发《国土空间规划实施监测网络建设技术指南(试行)》的通知
会员专享
技术规范
¥2.90
¥9.90
26人学习
《中华人民共和国自然保护区条例》
会员专享
法律法规
¥2.90
¥9.90
57人学习
photoshop软件安装包
会员专享
软件下载
¥2.90
¥9.90
87人学习
MapGIS 10
会员专享
软件下载
¥2.90
¥9.90
13人学习
ArcGIS Pro 3.0.2安装包及安装教程
会员专享
软件下载
¥2.90
¥9.90
68人学习
GBT 17796-2009行政区域界线测绘规范
会员专享
国家标准
¥2.90
¥9.90
83人学习
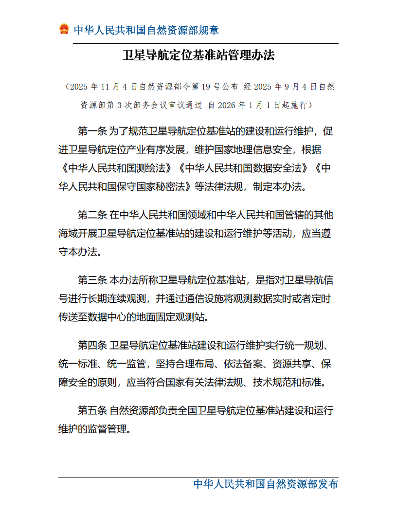
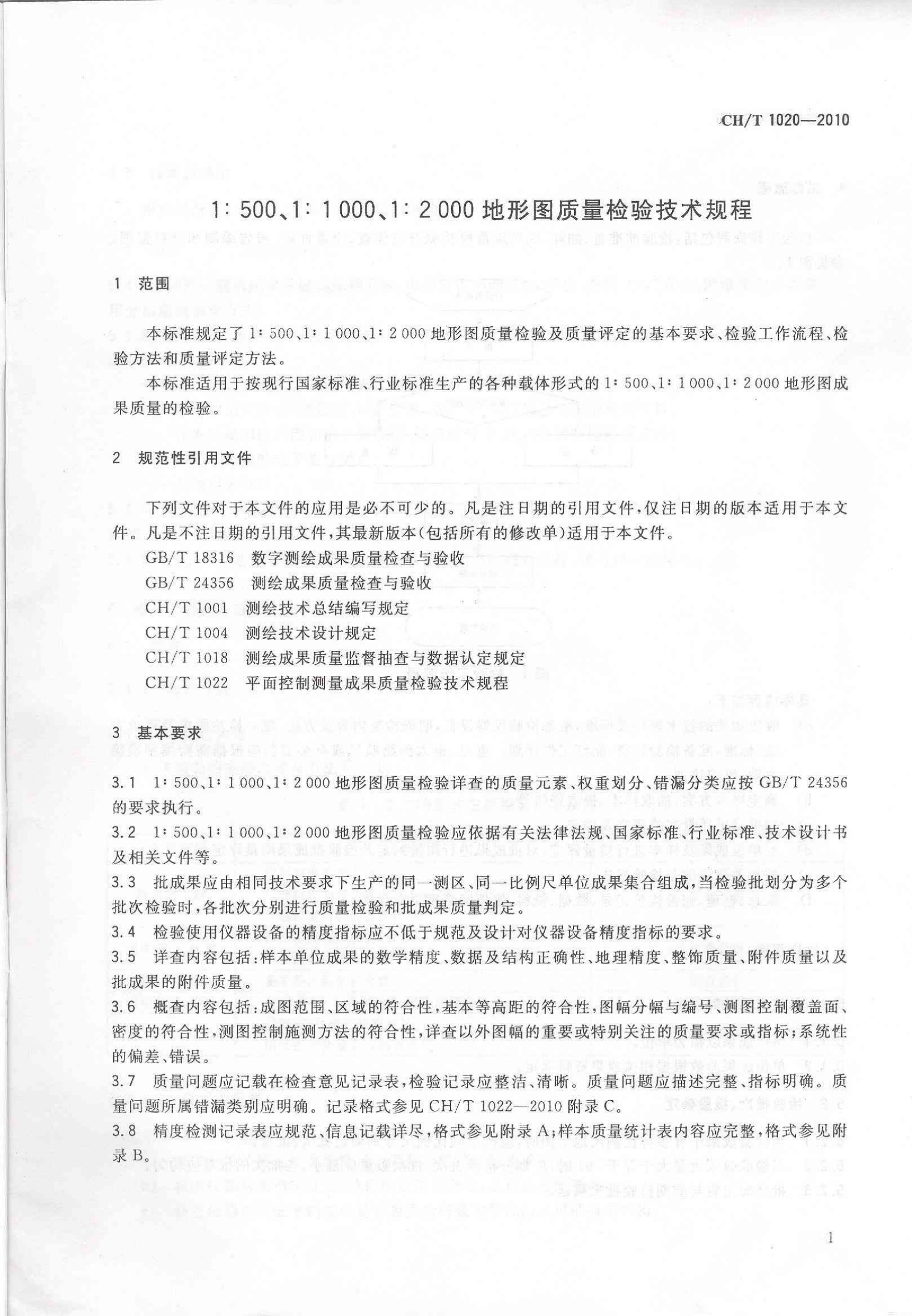
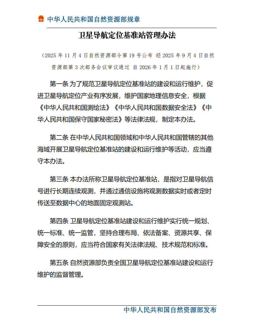
1:500 1:1 000 1:2 000地形图质量检验技术规 CH/T 1020-2010
会员专享
行业标准
¥2.90
¥9.90
34人学习
GBT 17941-2008数字测绘成果质量要求
会员专享
国家标准
¥2.90
¥9.90
86人学习
GB/T 18316-2008《数字测绘成果质量检查与验收》
会员专享
国家标准
¥2.90
¥9.90
26人学习
Adobe Photoshop CS和ImageReady CS
会员专享
软件下载
¥2.90
¥9.90
74人学习
CAD字体大全1286款字体
会员专享
插件脚本
¥2.90
¥9.90
48人学习
CAD版本转换器 Acme CAD Converter 2014 v8.6.5
会员专享
软件下载
¥2.90
¥9.90
44人学习
精选文章
更多
友情链接:
--
客服
扫码添加客服微信
热线
官方客服
如遇问题,请联系客服为您解决
电话客服:15029147085
客服微信:cehuiwenku
工作时间:9:00-18:00,节假日休息
公众号
扫码关注微信公众号
顶部